JAN '16
Check out my new book!!!!
Make:Fire The Art and Science of Working with Propane by Tim Deagan

Make:Fire The Art and Science of Working with Propane (Amazon.com)
Website up at MakeFireBook.com!


APR '15
In honor of the (soon to arrive) Handibot V1.1, I've taken some pictures of 'The Little Horrors of My Shop' before I have to reshuffle it for the Handibot.
The Little Horrors of My Shop


DEC '14- JAN '15
Lots of recreational programming going on!
OpenSCAD program.  The latest build over at Github has new proportional scalemarkers with numbering that I coded!
OpenSCAD Scale Markings
I've also been working on special cursors for rotating and translating with the mouse and setting the Windows Document Icon.  I've started on a couple of other issues as well.

This has been a great learning experience!  I've been working with SVN for years, this is my first foray into Git.  I LOVE it!  I'm also spending waaay more time in Qt and C++ than I'm used to as well as picking up some OpenGL!  Funny, in a lot of ways, the older I get, the faster I learn.  Or maybe time is just passing faster and I'm fooling myself.  Who knows!?!

For a lot of different converging reasons, I've been really interested in having an EKG setup at home.  I purchased one of the Olimex SHIELD-EKG-EMG Arduino shields and writing code to measure QTc with it.  I've got a GitHub repository and wiki up for my project: pyEKGduino.
pyEKGduino screenshot


OCT '14
Finally finished my leather messenger bag project!
Leather Messenger Bag Front Leather Messenger Bag Rear Quarter Leather Messenger Bag Top Leather Messenger Bag Flap Leather Messenger Bag Front Inside Leather Messenger Bag Inside Pockets



JUL '14
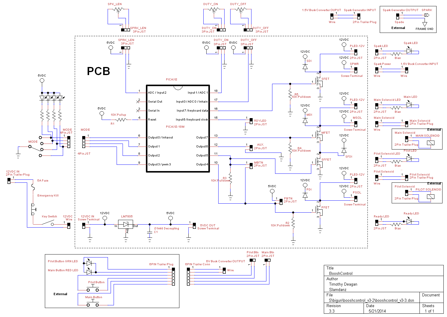
Just sent off to OSH Park for a run of the new BooshController PCB's Boosh Controller PCB Boosh Controller 4.1 Schematic


APR '14
We had a great time at Austin Mini Maker Faire! I had a blast as Fire Coordinator and learned a huge amount about getting Fire and Flame permitted by the Austin Fire Department! I also taught my Propane 101 for Artists and Makers Class and did a presentation on my big propane cannon project the 'BiGun'.



OCT '13
I had a great time at DreamForce 2013 giving a Developer Track Presentation on "Integrating SalesForce with BI and Data Warehouses"



Rescued Internet Writings:


Technical Resources:


Print Publications:

12 Reasons You Should Be Using OpenSCAD

Make: Ultimate Guide to 3D Printing 2014 - March 2014

12 great reasons you should bd doing your modelling for 3D printing in OpenSCAD!


Wireless WebCams From X10

Nuts & Volts Magazine - June 2001

Comprehensive review of the X10 Wireless Webcam package and it's suitability for hardware hacking.


Prosthetic Sarcasm with Emoticons for Speech

Nuts & Volts Magazine - October 2000

Description of micro-controller project building a wearable LED matrix and chord keyboard to display emoticons while talking to people. Very useful for those with a broken sarcasm system.


Taking Things Apart: The Joy of Microcontroller Disassembly – Part 1

Nuts & Volts Magazine - August 2000

This article will describe the basic concepts you need to understand how a disassembler works


Taking Things Apart: The Joy of Microcontroller Disassembly – Part 2

Nuts & Volts Magazine - September 2000

A PIC 16C84 Disassembler in Python - This month, write code to implement the functions described in Part 1.


Your Hottest Tool May Be ICE

Nuts & Volts Magazine - January 1999

Been drooling over the thought of owning your own In Circuit Emulation tool? Here’s one for under $130.00!!


Ease Your Administrative Woes with Transporter

Lotus Notes Advisor Magazine - February 1996

Review of the Transporter tool for Lotus Notes


Take the High Road to Notes Applications

Databased Advisor Magazine - October 1995

Review of Lotus Notes application development tool


Test Drives, Integrate Your Office with Notes

Databased Advisor Magazine - December 1995

Review of Lotus Notes integration product